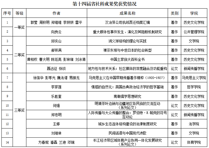
近日,第十四届湖北省社会科学优秀成果奖获奖结果揭晓,我校共有14项成果获奖,其中一等奖2项、二等奖4项、三等奖8项,获奖总数比上届增加5项,位列全省第6。

湖北省社会科学优秀成果奖是湖北人文社科领域的最高奖项,每两年评审一次,奖项旨在表彰在哲学社会科学领域具有前瞻性、创新性、实践价值的研究成果,推动学科建设、理论创新与学术繁荣。根据《湖北省社会科学优秀成果奖励暂行办法》,经第十四届省社会科学优秀成果奖评审委员会评审,本届全省共有67项成果获一等奖,157项成果获二等奖,171项成果获三等奖。
(审稿:聂远征)